MENU

新闻中心

当前位置: 首页» 新闻中心» 科研进展

New Phytologist | 基因组所胡冠菁团队联合中棉所马雄风团队成功构建陆地棉纤维发育基因调控网络

2025-10-14 04:44:00

【字体:

  

2025年10月8日,《新植物学家(New Phytologist)》在线发表了中国农业科学院深圳农业基因组研究所(岭南现代农业科学与技术广东省实验室深圳分中心)胡冠菁团队与中国农业科学院棉花研究所马雄风研究员团队题为“Dynamics of duplicated gene regulatory networks governing cotton fiber development following polyploidy”的研究论文。该研究不仅系统绘制了控制棉纤维发育的复杂基因调控网络,还揭示了亚基因组不对称性在纤维发育过程中的新规律,并从共表达和 GRN 视角为纤维发育和多倍体功能基因组学提供了新的视角。



棉花是世界上最重要的天然纺织纤维来源。棉纤维是由棉花胚珠表皮细胞经过极性伸长和细胞壁加厚而形成的单细胞结构,其发育过程的精细调控直接决定了纤维的产量、长度和强度等关键农艺性状。尽管过去二十多年的研究已成功鉴定出近200个与纤维发育相关的基因,但这些研究大多采用单基因研究策略或小规模分析。虽然它们为我们提供了宝贵的基因功能信息,但仅能呈现纤维发育调控网络的零散视角,未能清晰揭示纤维发育的动态和全局性调控机制。


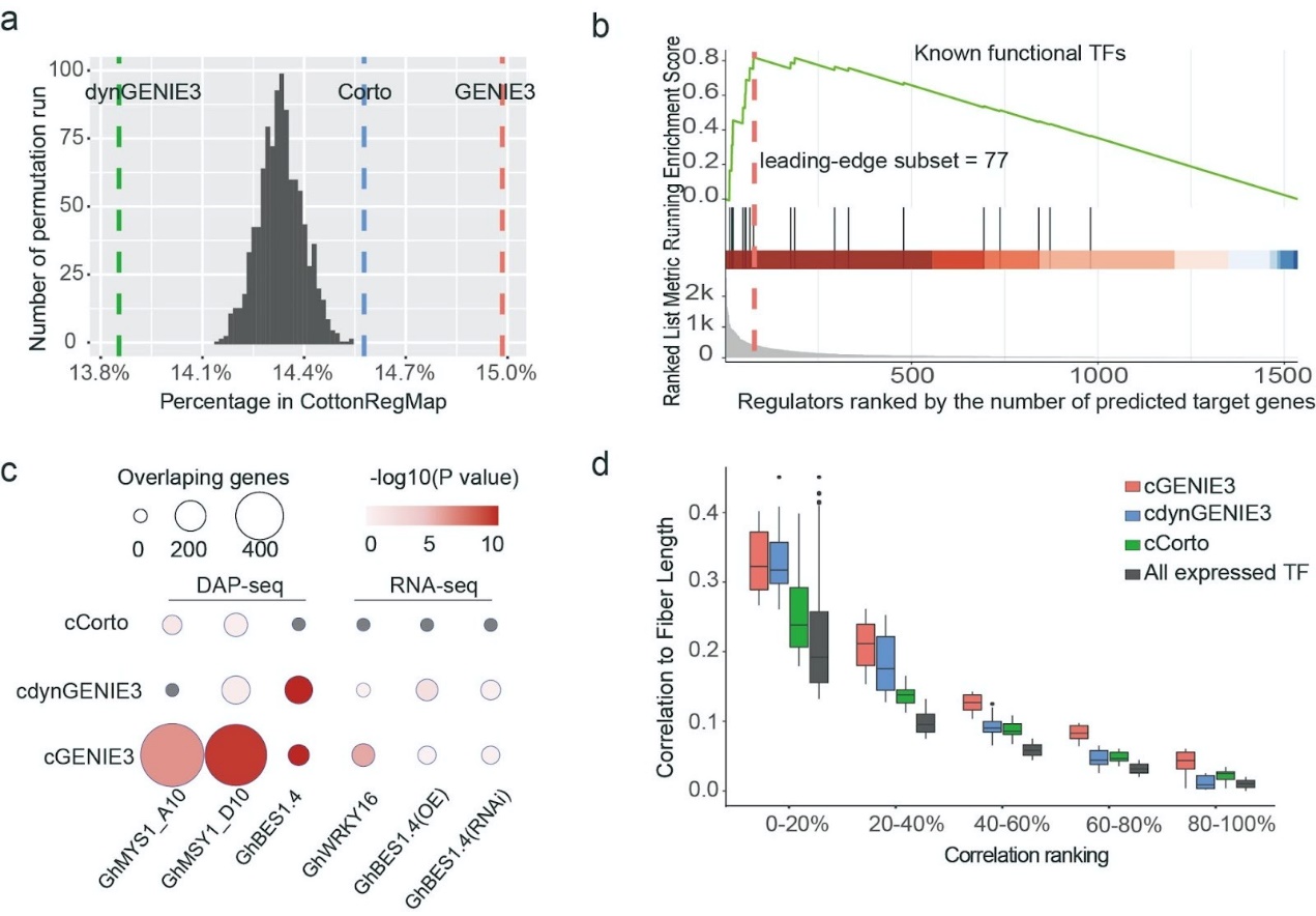
为了破解这一难题,该研究整合来自10项已发表的RNA-seq数据,经过严格的质控,构建了一个包含401个高质量样本的棉花纤维转录图谱,涵盖纤维伸长(初生壁合成)、初生壁向次生壁转换和次生壁加厚在内的3个关键时期。利用这些数据,研究人员首先通过加权基因共表达网络分析,识别出与纤维发育不同阶段密切相关的共表达模块。随后,运用三种不同的基因调控网络(GRN)构建方法,构建了全基因组层面的转录因子到其靶基因的GRN。为了确保网络构建的可靠性,研究人员通过5种方法进行严格验证,包括与基于拟南芥同源关系推导的已知调控图谱进行比对、利用DNA亲和纯化测序技术(DAP-seq)直接鉴定转录因子靶基因,分析已发表的基因敲除或过表达转录组数据和群体表型相关性分析,证明了基于随机森林的机器学习方法GENIE3在GRN构建中具有最高的可靠性。


图1 | 纤维发育基因调控网络评估


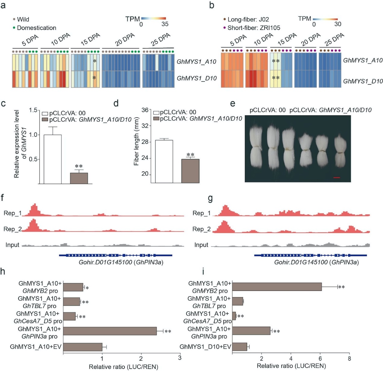
基于高可信度GRN,该研究成功预测了185个在纤维发育中可能具有重要功能但此前未被报道的转录因子。其中,一对名为GhMYS1_A10和GhMYS1_D10的同源G2-like转录因子在所有预测方法中均排名靠前。同时沉默这两个基因的表达后,棉花的纤维长度显著变短,证明了GhMYS1对纤维伸长的关键作用。研究人员还通过DAP-seq和双荧光素酶报告系统验证了这两个转录因子能够直接激活或抑制下游与纤维伸长和次生壁加厚相关基因的表达。


图2 | GhMYS1参与纤维伸长


本研究的另一个突出亮点在于揭示At和Dt基因组在纤维发育调控中的不对称贡献。研究人员发现了一个有趣的现象:尽管来源于Dt基因组的基因总体表达水平略高,但在基因调控网络中,来源于At基因组的转录因子却扮演了更为活跃的“管理者”角色。GRN分析显示,At基因组转录因子调控的靶基因数量(无论是调控At基因组自身基因,还是调控Dt基因组基因)都远远高于Dt亚基因组。表明A亚基因组可能通过其转录因子掌握了更多的‘调控权’,主导着纤维发育这一重要过程。此外,研究还发现,在多倍化后,转录因子的功能(反式调控作用)比它们靶基因的启动子序列(顺式调控元件)演化得更快,导致了同源基因调控功能的分化。


该研究构建的高质量GRN为棉花功能基因组研究和分子育种提供了一个强大的平台和资源宝库。通过对网络中关键节点的挖掘和操纵,有望实现对棉花纤维多个品质性状(如长度、强度、细度)的协同改良。


基因组所胡冠菁研究员和中棉所马雄风研究员为论文的共同通讯作者。基因组所助理研究员熊显鹏博士和博士后祝德博士为该论文的第一作者。中棉所博士研究生段炼也参与了本项工作的数据分析。美国爱荷华州立大学Jonathan F. Wendel 院士和Corrinne E. Grover教授对本研究做出了重要指导。


该研究得到了中国农业科学院科技创新工程、国家自然科学基金、广东省基础与应用基础研究和美国农业部锦葵科基因组学等项目的资助。


原文链接:https://nph.onlinelibrary.wiley.com/doi/10.1111/nph.70616

TOP TOP