MENU

新闻中心

当前位置: 首页» 新闻中心» 科研进展

Nature Genetics | 基因组所联合多家单位绘制首个月季泛基因组图谱,开启月季精准育种新时代

2026-04-17 10:26:00

【字体:

  

“唯有此花开不厌,一年长占四时春。” 这一广为流传的诗句,道出了世人对月季的偏爱与赞美。


月季栽培已有约两千年历史,早期改良主要依靠自然变异与杂交。1867年,通过中国与欧洲古老月季杂交,首个现代月季“法兰西”的育成,实现了花型与开花习性的首次突破,但其后百年育种仍以传统杂交为主,存在周期长、效率低,优良性状难以聚合等瓶颈。当前,面对快速变化的市场需求,品种创新尤为迫切。虽然月季及其野生近缘种等蔷薇亚属资源为新品种的培育提供了宝贵的材料,然而其普遍存在基因组杂合度高、倍性复杂、种间差异大等问题,严重制约了对关键性状遗传机制的解析与优良基因的高效利用。因此,系统揭示蔷薇亚属基因组多样性、构建高质量泛基因组图谱,已成为建立基因型-表型关联、实现月季精准设计育种的关键基础。


2026年4月16日,中国农业科学院深圳农业基因组研究所(岭南现代农业科学与技术广东省实验室深圳分中心)联合华中农业大学、佛山鲲鹏现代农业研究院,青岛农业大学等在《自然·遗传学(Nature Genetics)》上在线发表了题为“Pangenomic analyses of rose uncover widespread structure variation and empower genomics-directed breeding”的研究论文。该研究构建全球首个单倍型解析月季泛基因组图谱,系统解析蔷薇亚属种质资源。该成果有望推动月季育种从传统经验模式向精准设计跨越,开启产业高质量发展的“第二次育种革命”。


月季高质量基因组的解析以及泛基因组图谱的构建

为解析蔷薇亚属遗传多样性,加速月季的育种进程,研究团队选取了26份月季代表性种质,涵盖蔷薇亚属9个分组,包括中国古老月季,欧洲古老月季,早期育种材料和现代月季等种质。利用HiFi和HiC等测序技术,通过从头组装,成功获得23个高质量单倍型基因组,单倍型基因组大小为355.9–639.7 Mb,Contig N50平均为29.2 Mb。每个单倍型注释到的基因数为24,394–40,653个。BUSCO分析显示基因组完整性平均为97.6%(91.5% to 99.1%),平均LAI为21.06,结合多种组装质量评估方法,表明了基因组组装在保留了单倍型信息的基础上,进一步展现了较高的完整性与连续性。结合3个已发表基因组,最终构建了包含55个单倍型的月季泛基因组。这是目前最为完整和系统的月季基因组资源集合。该图谱为系统解析月季观赏性状的遗传基础、挖掘优异变异并推动分子设计育种奠定了重要基础。


蔷薇亚属系统进化、基因渐渗及复杂杂交起源解析

系统发育与群体遗传分析进一步揭示了蔷薇亚属分组间存在广泛的基因渐渗事件,证实了蔷薇亚属内部活跃的遗传交流与巨大的杂交潜力,为理解蔷薇亚属物种形成与适应性进化提供了新见解。研究还精准解析了异源多倍体法国蔷薇和第一个杂交月季‘法兰西’(三倍体)的杂交起源与亚基因组组成,为厘清现代月季复杂的育种历史提供了关键分子证据。


图1 | 蔷薇亚属种质资源系统进化分析


月季种质资源存在广泛的遗传多样性

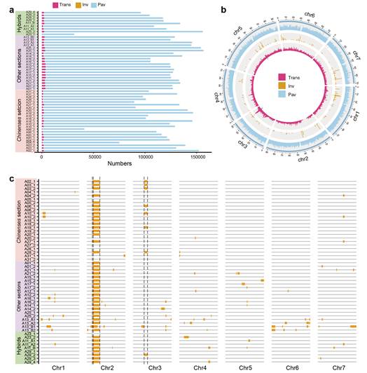
基于55个高质量泛单倍型基因组,本研究首次在单倍型水平下系统构建了月季种质间的泛变异精细图谱,共获得1,738,269个非冗余存在/缺失变异(PAVs)、1,567个倒位和61,701个易位。在此基础上,构建了月季倒位变异图谱,揭示倒位变异可介导功能基因缺失,从而影响相关性状。进一步分析发现,约70%的变异与转座元件(TEs)相关,表明TEs在结构变异的形成与扩增过程中发挥重要作用。


图2|月季泛基因组变异图谱


解析关键性状遗传调控机制 实现分子靶标定位

基于构建的高质量月季泛变异图谱,整合结构变异与转录组数据,本研究系统解析了月季重要观赏性状的遗传调控机制。在连续开花性状中,发现Chinenses组种质在3号染色体上存在特有倒位,且该倒位与调控持续开花的RcKSN基因缺失高度连锁;群体关联分析进一步鉴定出4个与连续开花显著相关的关键SNP位点。该特有倒位与关键 SNP 位点的联合鉴定,为阐释 Chinenses 组连续开花性状的演化与遗传调控提供了新依据。在重瓣性状中,转座子插入介导的AP2L表达调控机制特异存在于Chinenses组,而其他蔷薇亚属种质中还存在不同调控方式。此外,在花瓣变色性状中,功能关联分析表明CCD4基因在中国古老月季“蝴蝶”中呈现特异表达延迟,导致β-胡萝卜素降解滞后,从而促使花瓣出现短期橙色,随后由橙向红转变;其启动子中光响应元件等差异可能调控该表达模式。综上,本研究从分子层面阐明了月季关键观赏性状的遗传机制,为花色、花型及花期的分子设计育种提供了重要靶标与基因资源。


图3 | 结构变异影响持续开花性状


基因组所(大鹏湾实验室)潘玮华研究员、武志强研究员,华中农业大学傅小鹏教授和里昂高等师范学院Mohammed Bendahmane研究员为共同通讯作者。基因组所(大鹏湾实验室)博士后张晓妮(现青岛农业大学教授)、基因组所与莫道克大学联培博士生兰岚、博士后杨映雪(现深圳理工大学讲师)和华中农业大学博士生关会林为论文共同第一作者。华中农业大学包满珠教授为本研究做出了重要指导。基因组所硕士生彭丹、科研助理蒋和灵,华中农业大学博士生吴全淑,基因组所硕士生黄蕊、博士生廖雪竹、博士后林胜男、科研助理宫得胜,华中农业大学硕士生黄冰瑶,里昂高等师范学院Clement Bellot,和Judit Szécsi参与了此项研究。


本研究得到国家自然科学基金、中国农业科学院创新工程、中国农业科学院青年英才计划资助;同时获得国家重点研发计划、广东省基础与应用基础研究基金、佛山鲲鹏现代农业研究院首席科学家科研基金和重大科研任务的资助。本研究还获得法国国家农业、食品与环境研究院以及中法蔡元培合作等项目的支持。


原文链接:https://www.nature.com/articles/s41588-026-02569-z


TOP TOP