MENU

新闻中心

当前位置: 首页» 新闻中心» 科研进展

Trends in Biotechnology丨光控“开关”让CRISPR诊断灵敏度提升百倍

2026-04-27 04:51:00

【字体:

  

近日,中国农业科学院深圳农业基因组研究所(岭南现代农业科学与技术广东省实验室深圳分中心)联合吉林大学、吉林大学第一医院等在学术期刊《生物技术趋势(Trends in biotechnology)》在线发表了题为“A universal light-controlled highly sensitive one-pot CRISPR/Cas12a diagnostic based on structure-engineered crRNA”的研究论文。该研究巧妙地在CRISPR RNA(crRNA)的茎环结构上安装了一个光控“开关”,开发出名为ULTRAt的通用型光控高灵敏一锅法检测平台,成功解决了现有检测技术灵敏度与便捷性难以兼顾的难题,对推动分子诊断与生物检测技术向便携化、智能化与普惠化发展具有重要意义。


原文链接:https://doi.org/10.1016/j.tibtech.2026.03.018


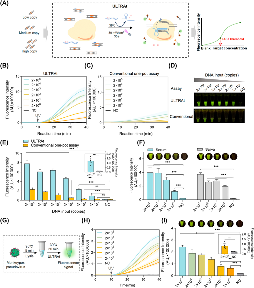
CRISPR/Cas12a系统凭借快速、特异的核酸检测能力成为分子诊断重要工具。传统两步法检测体系虽具有较高灵敏度,但操作流程复杂、易引发气溶胶污染,不利于现场即时检测(POCT)应用。为简化检测流程,研究人员将等温扩增与CRISPR检测整合为单管一步法。然而,由于Cas12a对扩增产物的顺式切割会显著抑制扩增效率,因此一步法检测整体灵敏度下降。同时,现有光调控策略存在靶序列依赖性强、激活条件苛刻及体系优化复杂等局限,难以兼顾通用性、安全性与高灵敏检测需求。


针对上述瓶颈,研究团队引入光笼基团NPOM,对crRNA保守骨架进行结构工程化改造,并用光敏保护基团NPOM打造光控开关,完美实现扩增与检测的时空分离。在光激活前,NPOM修饰破坏crRNA二级结构,让它无法与Cas12a组装核糖核蛋白复合物,Cas12a保持沉默,等温扩增可以不受任何干扰地高效进行。只需要用365 nm弱紫外照射30秒,光笼基团脱落,crRNA恢复天然构象,与Cas12a结合,反式切割活性全面启动,全程15分钟即可完成检测。该方法修饰位点位于crRNA保守骨架,和靶标序列完全无关,通用性大幅提升。同时它所需的紫外强度仅为同类方案的1/12,温和不损伤核酸与蛋白,普通便携光源就能完成激活,彻底摆脱了对大型设备的依赖。


图1 ULTRAt与传统CRISPR一步法检测的示意图


研究团队以猴痘病毒保守包膜蛋白编码基因F3L为检测靶标,对ULTRAt平台进行了系统的性能评估。结果表明,ULTRAt能够在15分钟内实现靶标核酸低至2个拷贝的稳定检出,相较于传统单管CRISPR/Cas12a检测方法,灵敏度显著提升了100倍。为进一步贴近真实临床应用场景,研究人员加入小鼠血清、人类唾液等复杂生物基质,结果显示ULTRAt在复杂样本干扰下仍保持2拷贝的超高检出灵敏度,且信号稳定。同时,将猴痘假病毒标准品经简单热裂解处理后,ULTRAt可在30分钟内稳定检出低至2拷贝的病毒核酸,证明该平台在病毒快检场景中具备超高灵敏度、强抗干扰能力与快速响应的核心优势,完全满足现场即时检测的严苛要求。


图2 利用ULTRAt对猴痘病毒DNA和假病毒进行灵敏度检测


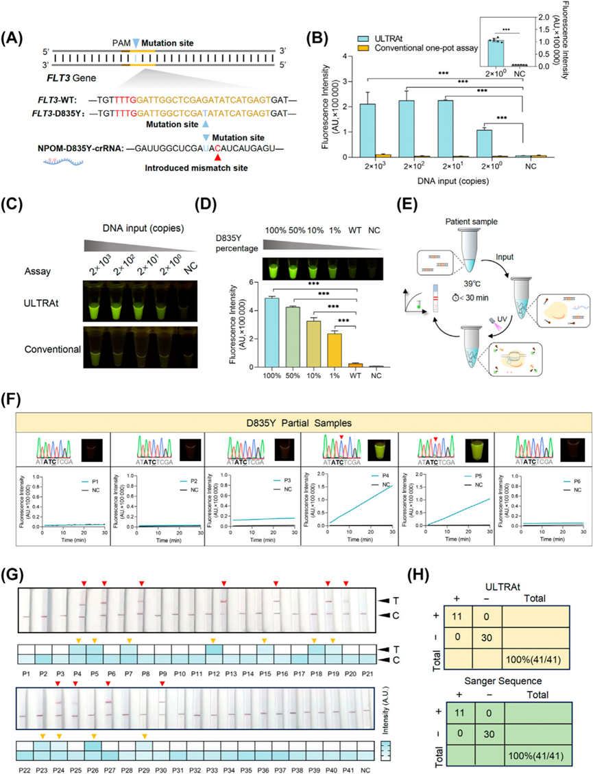
在肿瘤相关SNP精准检测方面,ULTRAt平台针对急性髓系白血病关键突变位点FLT3‑D835Y展现出优异的识别能力,能够精准区分野生型与突变型基因,不仅可以稳定检出低至2拷贝的突变靶标,还能识别含量仅1%的低频突变,在41例临床肿瘤样本的验证中实现了100%的检测特异性,结果与金标准桑格测序完全吻合,同时支持荧光与试纸双重读取方式,为肿瘤早期筛查与分子分型提供了快速、灵敏、可靠的新手段。


图3 利用ULTRAt进行SNP检测


ULTRAt平台可实现对HPV16和HPV18两种致癌高危型的精准区分,检测灵敏度同样达到2拷贝水平,在50例临床样本检测中取得100%的准确率,与qPCR和一代测序结果高度一致。整个检测过程在单管内完成,30分钟内即可出结果,操作简单、结果直观,非常适合基层医疗机构开展宫颈癌早期筛查,具备极强的临床转化与现场快速检测潜力。


图4 利用ULTRAt进行HPV临床样本分型检测


综上,ULTRAt平台通过工程化crRNA与光控时序调控的协同设计,突破了CRISPR检测在灵敏度与操作便捷性之间的权衡,实现高灵敏、高特异、操作简便且稳定可靠的现场检测。依托其良好的通用性与广泛适配性,该平台不仅可用于病原体早期诊断与疾病筛查,还可扩展至分子育种及食品安全、宠物检测等领域,有望在居家、基层医疗及农业与食品安全监管等场景中推广应用。


基因组所(大鹏湾实验室)王鑫杰研究员,吉林大学赖良学教授和吉林大学第一医院李占军教授为共同通讯作者。吉林大学博士生崔婕妤和基因组所(大鹏湾实验室)硕士生张璐璐为论文共同第一作者。广州实验室和浙江大学医学院黄行许教授为本研究做出了重要指导。基因组所硕士周璟、博士后石婷,博士后吴尚仪,基因组所硕士生代腾辉、博士后郝利军、基因组所硕士生潘俊傑、基因组所硕士生赖小丹,基因组所硕士生卢文涛参与了此项研究。


该研究得到国家自然科学基金、广州实验室应急攻关项目、农业科技创新项目和泰山产业项目的资助。


TOP TOP