MENU

新闻中心

当前位置: 首页» 新闻中心» 科研进展

National Science Review | 基因组所萧玉涛团队揭示二化螟种群演化历史和温度适应性机制

2024-08-02 10:50:51

【字体:

  


环境适应性是进化生物学中的一个重要科学问题。对于适应性的遗传机制,仍存在许多亟待探讨的科学问题。尤其是昆虫这一类群,具备相对较强的扩散能力。不同遗传背景的地理种群之间是否存在广泛的基因交流?在扩散过程中,自然选择是否具有特定的时间尺度?换句话说,自然选择是否会在不同的时间点发生?此外,适应性基因的表达调控在环境适应性中又起着怎样的作用?这些问题都有待进一步研究。


近日,中国农业科学院深圳农业基因组研究所(岭南现代农业科学与技术广东省实验室深圳分中心,以下简称“基因组所”)萧玉涛团队在国际权威期刊《国家科学评论》(National Science Review,NSR)上发表了题为 "Extreme genetic signatures of local adaptation in a notorious rice pest, Chilo suppressalis" 的研究性论文。该研究深入揭示了二化螟种群的演化及其温度适应性机制,为其绿色防控提供了重要的遗传基础。


二化螟(Chilo suppressalis)属于鳞翅目草螟科,是我国水稻的主要害虫之一。该害虫被农业部列为国家一类农作物害虫,对国家粮食安全构成严重威胁。本研究综合采用种群基因组学、分子遗传学等技术手段,揭示了二化螟在全国范围内的群体结构、种群演化历史、基因流动,以及不同时间尺度上的选择压力和环境关联。通过敲低该基因的表达,验证了受选择的GSC基因表达量与温度适应性的关系。


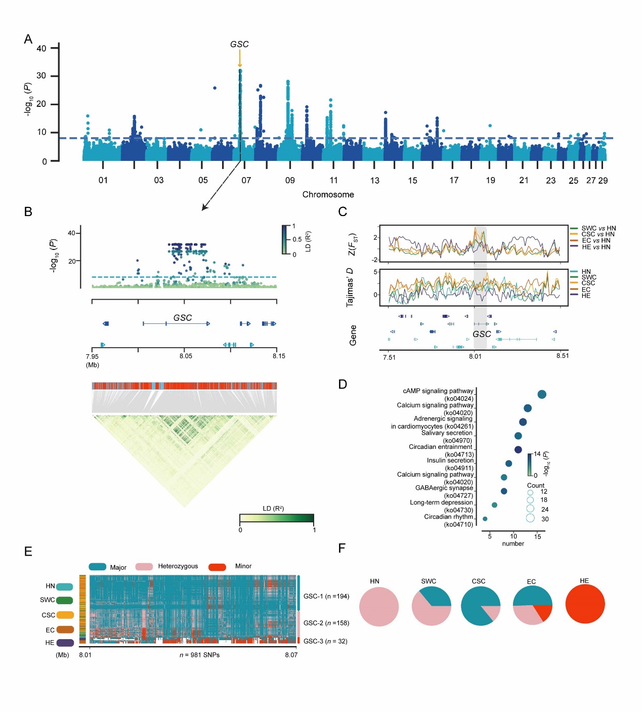
该研究通过整合结构变异(SVs)和单核苷酸多态性位点(SNPs)系统地解析了全国范围内二化螟的种群遗传结构,发现其种群可以分为五个遗传群体:黑河种群(HE)、海南种群(HN)、西南种群(SWC)、华中种群(CSC)和华东-华北种群(EC)。结果表明,二化螟是一个具有高度遗传分化的物种。进一步评估遗传分化情况后发现,除了HE种群以外,其他种群之间可能存在广泛的基因交流(图1)。HE和HN两个种群被认为是边缘种群,而SWC、CSC和EC则是中心种群。


图1 | 种群遗传结构


通过进一步模拟其种群历史,研究发现HE种群的演化历程显著不同于其他种群。此外,中心种群与边缘种群之间存在不对等的基因流动。基因流的方向是从中间种群向边缘种群扩散。而这种基因交流模式为其维持遗传多样性起着重要作用。EEMS分析进一步揭示了全国二化螟种群间基因交流的地理模式。


图2 | 种群演化历史与基因流


通过在不同时间尺度上进行选择性清除分析,研究进一步分类了选择信号的类型。结果显示,节律通路可能在早期适应过程中起到了关键作用。通过环境关联分析,研究发现了一个强烈受选择压力影响的GSC基因。其单倍型变化的频率与纬度高度相关(见图3)。


图3 | 自然选择与GSC基因温度适应性机制


通过对不同地理种群的转录组测序,发现该基因的表达量与纬度存在相关性。进一步通过实验敲低该基因的表达,发现其耐寒能力得以增强。综上所述,该研究提出了一种新的防控策略:首先,通过监测遗传信息来预测该生物的扩散或爆发风险;其次,通过监测适应性基因及其相关通路的基因表达,再结合靶向农药技术,实现更加精准的生态适宜型害虫防控。


基因组所博士后彭炎、毛凯凯(现为广西大学副教授)为论文的共同第一作者,基因组所萧玉涛研究员为论文的通讯作者。该研究得到了国家自然科学基金、中国农业科学院创新工程以及深圳市高层次人才团队等项目的资助。


原文链接:https://doi.org/10.1093/nsr/nwae221




TOP TOP