MENU

新闻中心

当前位置: 首页» 新闻中心» 科研进展

PNAS | 敌我不分?蚂蚁自相残杀的原因找到了

2026-02-03 10:09:00

【字体:

  

2月2日,中国农业科学院深圳农业基因组研究所(岭南现代农业科学与技术广东省实验室深圳分中心)江南纪课题组在《美国国家科学院院刊(PNAS)》上发表题为“Oxidising pollutants can disrupt nestmate recognition in ants”的研究论文。该研究揭示了臭氧等氧化性空气污染物对蚂蚁社会功能的影响,发现臭氧会破坏蚂蚁体表用于识别同伴的化学信号,导致同巢蚂蚁相互攻击,且长期暴露会使工蚁停止照料幼虫,最终引发蚁群崩溃。


原文链接:https://www.pnas.org/doi/10.1073/pnas.2520139123


一图看懂:


蚂蚁是一类高度社会化的昆虫,通常一个蚁巢由一只蚁后和许多工蚁构成,就像一个小小的王国。虽然工蚁们体型有大有小,但它们会高度协作:一起探索世界、捕获猎物、抚育幼蚁和蚁后、抵御外敌。蚁后则专注于产卵,保证蚁群延续。这种社会协作促使蚂蚁成为世界上最成功的动物之一,它们约占全球昆虫总生物量的三分之二,几乎遍布世界各类生态系统。而构成蚂蚁社会性的化学基础则是它们体表的一系列化学物质-体表碳氢化合物(Cuticular hydrocarbons, CHCs)。每个蚁巢内的蚂蚁都有自己独特的体表碳氢化合物,就像给每只蚂蚁贴上了化学“身份证”。拥有正确“身份证”的蚂蚁在王国里面畅通无阻,而拥有错误的“身份证”的蚂蚁则被视为入侵者,遭受王国内其他蚂蚁的攻击。


随着工业发展,人类生活空间的臭氧污染越来越严重。研究显示工业发达地区地表臭氧的平均浓度达40 ppb,并每年逐渐升高,而在污染区臭氧浓度可达100 ppb及以上,并持续数小时。此前有研究表明,臭氧等氧化性污染物会破坏花朵与其传粉者之间的相互作用,以及多种果蝇的性信息素通讯。江南纪课题组推测,氧化性污染物的有害影响可能更为深远。


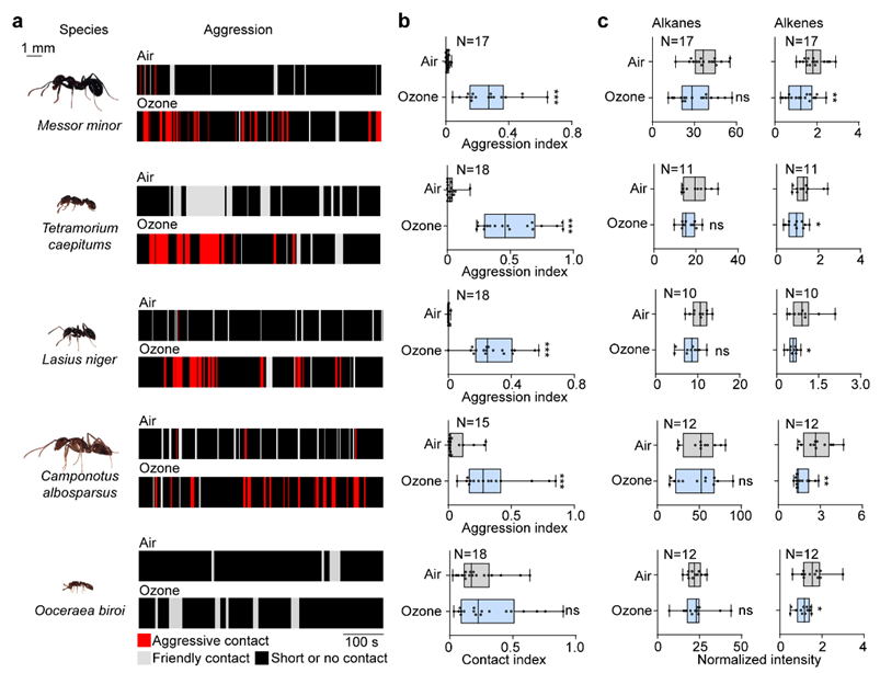
研究结合高分辨率化学分析和行为学实验,对六种蚂蚁的巢友识别行为进行了系统研究。研究发现,臭氧会优先降解蚂蚁体表碳氢化合物中含量虽低却至关重要的烯烃类物质。实验表明,当蚂蚁短期暴露于100 ppb(接近城市污染水平)的臭氧环境中,六种蚂蚁表皮碳氢化合物谱中的烯烃被降解。行为实验进一步证明,化学信号受损的蚂蚁会被同巢伙伴误判为“外来者”而遭受攻击,这一现象在测试的五种蚂蚁中表现出相似结果(图1和图2)。进一步对毕氏卵角蚁的群体水平研究表明,当蚁穴长期暴露在臭氧环境中时,工蚁会逐渐放弃对幼虫的照料(图3),最终导致整个蚁群的崩溃。


图1 野蛮收获蚁的行为学测试。红色标记为臭氧处理后的蚂蚁,该蚂蚁会遭受来自同巢工蚁的攻击


图2 臭氧会改变多种蚂蚁的体表碳氢化合物,进而诱发同巢工蚁间的攻击行为


该研究表明,即使臭氧浓度的轻微升高,也足以削弱蚂蚁的巢友识别能力,并对其社会系统造成严重影响。同时,这一发现提示,空气污染的生态风险可能不仅体现在个体生理损伤上,还可能通过破坏物种间和种群内部的交流网络,放大其对生态系统稳定性的长期影响。


图3 毕氏卵角蚁在臭氧暴露下蚂蚁放弃抚育幼虫


中国农业科学院深圳农业基因组研究所(岭南现代农业科学与技术广东省实验室深圳分中心)的江南纪为论文第一作者,马克斯-普朗克化学生态所的Bill S Hansson和Markus Knaden为论文通讯作者。该研究得到了中国农业科学院深圳农业基因组研究所启动项目和马克斯-普朗克协会项目(下一代昆虫化学生态学)的资助。


江南纪课题组介绍:

江南纪,研究员,获批国家自然科学基金优秀青年科学基金项目(海外)、广东省基础与应用基础研究基金优秀青年项目。博士毕业于中国科学院动物研究所,曾在德国马克斯-普朗克化学生态所从事博士后研究工作。目前主要研究方向:1.“人类世”背景下的昆虫行为生态:在“人类世”(Anthropocene),人类活动引发的环境剧变(如城市化、气候变化、面源污染等),如何通过遗传调控与神经可塑性重塑昆虫的行为,并进一步影响种群动态、种间关系及生态系统功能;2. RNA生物农药研制:针对农林业生态系统中有害生物,开展基于人工智能的RNA靶点挖掘与分子设计。课题组招收博士后1-2名,组内气氛轻松和谐,欢迎热爱科研的朋友加入。申请者请将个人简历邮件发送至联系人邮箱jiangnanji@caas.cn。

推荐阅读:江南纪:破解昆虫的“环境密码”

TOP TOP